2019-07-31 廣州接點
導讀
正式啟動2019年度“上云上平臺”服務券獎補工作,正式開放申請,2019年度服務券申領計劃于2019年12月31日前截止,服務券兌現計劃于2020年3月31日前截止,最高可申請30萬,如通過兩化融合管理體系認證,可再多申請10萬。接點作為廣東省第一批工業互聯網企業、國家兩化融合優秀服務商,以及2018、2019連續兩屆第一批上云上平臺服務商,可為企業申請最高40萬獎補。
資金采取事后獎補方式,對服務券予以兌現,以補助企業“上云上平臺”費用。申領服務券的工業企業必須先與接點簽署“上云上平臺”合同后,方能申領服務券,項目完成后按流程申請服務券兌現。上云上平臺獎補申請全流程如下:

為幫助企業通過上云上平臺,構建智能制造系統,打造新型競爭力。接點將在項目實施過程中,額外發放接點服務券,進一步降低企業建設成本。先到先得,趕緊聯系:
李 淵:18620003938
闕晨光:13312898957
劉 明:13825501715
免費電話:400-6060-490
一起來看有關通知
粵工信工業互聯網函〔2019〕1553號
各地級以上市工業和信息化主管部門,有關單位:
為貫徹落實《廣東省深化“互聯網+先進制造業”發展工業互聯網實施方案及配套政策措施》(粵府〔2018〕23號),更好的服務廣東制造業數字化網絡化智能化轉型升級,我廳在2018年工業企業“上云上平臺”工作開展的基礎上,對《廣東省工業企業上云上平臺服務券獎補工作方案(試行)》(粵經信融合〔2018〕47號)進行了完善修訂。現將修訂后的方案印發給你們,并就2019年度“上云上平臺”工作安排如下,請認真組織實施:
一、請各市工業和信息化部門加強對新版工業企業“上云上平臺”政策的宣貫,結合《廣東省工業和信息化廳關于開展產業集群工業互聯數字化轉型試點工作的通知》(粵工信工業互聯網函〔2019〕1383號),組織企業積極申領服務券,運用工業互聯網新技術、新模式實施數字化升級。
二、“廣東省工業互聯網應用服務平臺”改版上線后將正式啟動2019年度“上云上平臺”服務券獎補工作。新版平臺啟用時間及服務券相關工作通知,請密切關注服務平臺上的通知公告。
三、2019年度服務券申領計劃于2019年12月31日前截止,服務券兌現計劃于2020年3月31日前截止,具體時間節點以服務平臺通知為準。請各地市工業和信息化主管部門在服務平臺上線后盡快組織供應商注冊、企業服務券申領等工作。
四、本方案執行過程中的任何問題,可向我廳工業互聯網處咨詢或反饋。
聯系方式:
工業互聯網處:
高新國電話: 020-83134305
張智電話:020-83133376
郵箱:ronghefazhan@163.com
省工業互聯網產業聯盟服務熱線:020-83256806、18027167871
郵箱:aiigd@caict.ac.cn。
廣東省工業和信息化廳
2019年7月29日
附件
廣東省工業企業“上云上平臺”服務券獎補工作方案(2019)
為貫徹落實《廣東省深化“互聯網+先進制造業”發展工業互聯網實施方案及配套政策措施》(粵府〔2018〕23號),特制訂本工作方案。
到2020年,支持1萬家工業企業“上云上平臺”,圍繞研發設計、生產管控、經營管理、售后服務等核心業務環節,利用工業互聯網新技術、新工具、新模式,實施數字化轉型升級,進一步降低經營成本、提升生產效率、提高產品質量、降低能耗排放、優化產業協同等;加快工業互聯網應用落地,以用促建、建立完善工業互聯網應用服務體系,培育200家技術、產品、模式領先的工業互聯網供應商,形成20家具備較強實力、國內領先的工業互聯網平臺。
(一)重點面向中小工業企業。重點面向量大面廣的中小企業,引導企業提高數字經濟轉型升級意識,提升運用工業互聯網新技術、新工具、新模式的信心和能力,培育新的產業鏈協同和產業集群發展模式,促進大中小企業融通發展。
(二)重點普及初級應用階段。重點滿足行業、領域內多數企業的關鍵共性需求,支持企業通過使用“小而精”的應用服務產品,首先普及業務可視化、管理透明化、以及基于經驗的優化,逐步提升數字化和網絡化水平。
(三)重點針對生產制造環節。重點針對生產制造環節“訂單”、 “交期”、 “成本”和“質量” 等核心要素,抓住關鍵痛點、細化應用場景,兼顧應用產品的有效性和普適性,幫助企業切實提升制造能力和管理水平。
服務券:廣東省工業企業“上云上平臺”服務券(簡稱服務券),是指企業購買工業互聯網應用產品的財政獎補憑證。
工業SaaS:面向特定行業或特定領域的具體應用場景,精準解決某類問題的新型工業軟件,符合以下特征:
——低成本:應用云計算、物聯網等新技術手段降低企業使用成本和供應商服務成本,采用按使用付費、按效果付費等模式降低企業一次性投入成本和風險;
——快部署:產品化程度高,現場實施追求對正常生產的干擾最低化;軟件采用多租戶SaaS或單租戶應用的容器分發部署,以功能配置為主;
——重服務:深入挖掘企業需求,面向企業用戶易操作,通過持續的產品創新和模式創新為企業提供精準服務,幫助企業實現持續改善,為企業創造業務價值;
——可集成:應用開源工具或提供數據接口,較易集成當前主流的企業管理軟件;
——強安全:有效保障設備安全、控制安全、網絡安全、應用安全、數據安全。
(一)發放對象
本方案服務券的發放對象為工業企業,滿足以下條件:
1.在廣東省內依法設立并有效存續;
2.企業近5年內未出現過財政資金嚴重違法違規情況;
3.企業“上云上平臺”涉及的內容,未獲得過其他財政專項資金;
4.項目合同中已獲得“上云上平臺”服務券獎補的項目內容不得重復申請。
(二)獎補方式
采取事后獎補方式,對服務券予以兌現。申領服務券的工業企業先與供應商簽訂合同后,依據合同申領服務券;合同實施完成后,憑借發票及支付憑證兌現服務券。
(三)實施地點
企業“上云上平臺”的實施地點應在廣東省內。購買設備后服務類應用產品的,上云設備可在省外。
(四)獎補標準
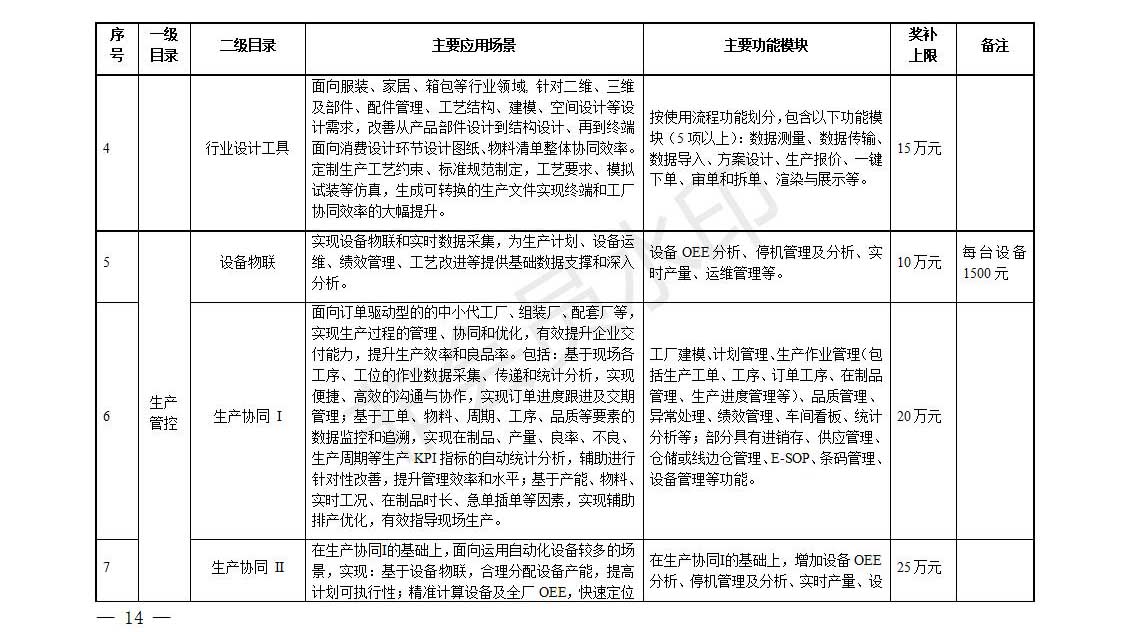
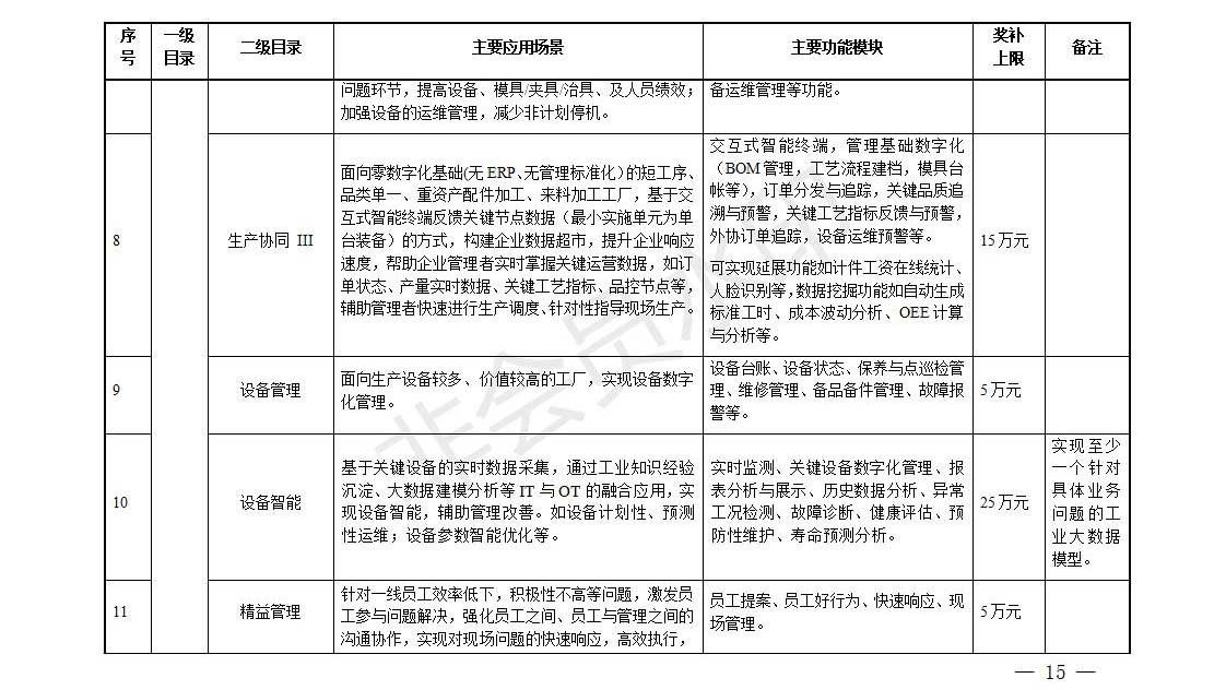
1.省工業和信息化廳發布“廣東省工業企業上云上平臺應用產品目錄(以下簡稱目錄)”,對納入獎補的應用產品和獎補上限等予以明確。
2.企業購買使用某一項應用產品,按照實際合同額的百分比予以獎補(A類應用獎補比例為80%,B類應用獎補比例為40%),且不超出該應用所屬目錄分類的獎補上限(具體獎補上限見應用產品目錄)。
3.企業在每個服務券發放周期內可申請多張服務券,但服務券總額不超出累計獎補上限。申請多張服務券時,按照申請順序優先核定先申請服務券的獎補金額。
4.目錄根據政策實施情況不斷迭代更新。新目錄發布后所申請的服務券,按照新標準獎補。
5.已通過兩化融合管理體系貫標評定、且未獲得省財政貫標評定獎補資金的企業,在服務券兌現時一次性獎勵10萬元。
(一)服務券統籌
1.省工業和信息化廳制定年度“上云上平臺”目標,按照地市工業總產值、供應商服務能力、前一階段“上云上平臺”工作完成情況等因素,將服務券額度分配給各地市和供應商;定期發布“上云上平臺”應用產品目錄及工作指南,指導和監督工作開展。
2.省工業和信息化廳及各地市工業和信息化主管部門通過“廣東省工業互聯網應用服務平臺(以下簡稱服務平臺)”管理和監督服務券的發放、使用、兌現全過程。
(二)供應商注冊
3.供應商應滿足“廣東省工業互聯網產業生態供給資源池”審核標準,在服務平臺上注冊并提交應用產品。其中:
(1)應用產品代理商原則上不獨立納入資源池。由產品的知識產權所有方統一提供代理商名單。產品的知識產權所有方及其所有代理商共同占用同一服務券額度。產品的知識產權所有方對其所有代理商的行為負責。
(2)總公司及子公司不重復納入資源池,企業自主選擇一個注冊主體,其他主體按代理商對待。注冊主體對所有相關公司的行為負責。
(3)平臺商及其合作伙伴,可各自獨立注冊、提交應用產品。平臺商必須通過“廣東省工業互聯網產業生態供給資源池”中“平臺服務能力”的審核。合作伙伴獨立作為供應商納入資源池的,其應用產品由合作伙伴提交審核,平臺商在上架該產品時只需提供雙方合作證明,雙方各自占用獨立的服務券額度;合作伙伴不獨立作為供應商納入資源池的,其應用產品可由平臺商代為提交審核,同時提供雙方合作證明,合作伙伴占用平臺商服務券額度。
(4)除以上情形外,任何一項應用產品只能由一家供應商提供。不允許已獲得上云上平臺服務資格的資源池供應商之間代理產品;不允許軟件外包、實施服務外包等行為。
4.供應商基本信息由所在地市工業和信息化主管部門審核。應用產品由省工業和信息化廳統一組織專家審核。
5.支持省外優秀供應商參與廣東工業企業“上云上平臺”工作。省外供應商基本信息及應用產品均由省工業和信息化廳組織審核。
(三)服務券申領
6.申領服務券的工業企業,應先與供應商簽訂合同,憑合同申領服務券。
本方案所指的工業企業,包括生產制造企業及工業設備集成運維企業,其中:
——生產制造企業指具有制造、生產、加工環節的企業,一般應在營業執照經營范圍內包含相關表述、或符合《國民經濟行業分類》中“C制造業”分類。
——工業設備集成運維企業指為工業設備的安裝集成、售后運維提供服務的企業,一般應在營業執照經營范圍內包含相關表述、且具有設備品牌廠家的相關授權文件。該類企業僅可申請“設備后服務”類服務券。
用于申請服務券的合同,應滿足如下基本要求:
——合同簽訂日期應在2018年3月20日(粵府〔2018〕23號文發布日期)之后;
——合同中應明確企業購買的應用產品名稱,且該名稱應與供應商在服務平臺上提交的名稱相對應;
——合同中應明確交付企業使用的功能模塊,且這些功能模塊應包含在供應商在服務平臺上提交的功能模塊范圍之內;
——合同中應明確費用明細,如硬件、軟件、咨詢或實施服務費用等;
——用于申領服務券的合同額,應為購買該應用產品的金額;如合同中包含與該服務券無關的內容,在平臺上填寫合同額時,應主動剔除無關內容所對應的金額;平臺上填寫的合同額可小于或等于合同原文中的合同總額;
——合同應按照合乎規范的商業合同的要求和格式簽訂,不得利用本政策制定特殊條款;
——對于本方案發布之前已經簽訂、但未體現上述內容的合同,可通過補簽合同的方式對上述要求內容予以明確。
7.在當期服務券發放周期內,每份合同僅能用于申領一張服務券(試點示范除外),每張服務券只能對應一項應用產品。
8.企業基本信息及服務券申請由所在地市工業和信息化主管部門審核。審核通過后即視為獲得服務券。
(四)服務券兌現
9.企業完成合同實施后,于規定日期內在服務平臺上提出服務券兌現申請,并上傳發票、支付憑證、驗收報告等附件材料。相關附件材料應符合如下基本要求:
——申請兌現時,A類應用合同實際支付金額不得低于合同金額的90%,B類應用合同實際支付金額不得低于合同金額的70%。發票、支付憑證的金額應與實際支付金額相同。
——驗收報告的項目應與合同內容相對應,對完成了哪些硬件/軟件/功能模塊/服務的交付使用予以明確。
10.供應商審核確認企業的兌現申請,并填報企業上云上平臺行為數據監測所需相關信息、提供數據接口等。
11.地市工業和信息化主管部門對企業服務券兌現申請予以形式審核,包括填報內容及發票、支付憑證、驗收報告等附件。
12.服務平臺對企業上云上平臺的行為數據進行監測分析,判定其“上云上平臺”的完成情況,并在服務平臺上顯示監測結果。
13.地市工業和信息化主管部門依據形式審核和監測結果對兌現申請給出審核意見,作為兌現依據。
14.地市工業和信息化主管部門匯總所有通過審核的服務券形成兌現清單,在部門官方網站或服務平臺上進行公示。清單內容應包括工業企業名稱、供應商名稱、應用產品名稱、服務券金額等。公示無異議后,按程序統一兌付結算服務券,將財政獎補發放給企業。
(五)監督抽查
15.省工業和信息化廳及地市工業和信息化主管部門可對申領服務券的工業企業進行現場抽查,通過其“上云上平臺”完成情況及效果,對供應商的產品、服務情況進行評價,建立供應商信用記錄,為后續服務券額度發放、監督抽查頻次等提供依據。對于現場抽查認定存在騙補行為的供應商及企業,取消其服務券兌現資格及資源池企業資格。
16.省工業和信息化廳根據服務平臺數據及現場抽查情況,對供應商予以信用評價,對補貼標準進行修訂,對下個周期服務券分配額度予以調整。
(六)產業集群試點示范
17.產業集群工業互聯數字化轉型試點示范旨在上云上平臺服務券普惠性政策的基礎上,基于垂直領域產業整體升級的目標,深入開展特定集群調研、開發集成整體解決方案、探索產業鏈協同新路徑,具體要求見《廣東省工業和信息化廳關于開展產業集群工業互聯數字化轉型試點工作的通知》(粵工信工業互聯網函〔2019〕1383號)。
18. 集群試點示范按照“成熟一個、論證一個、試點一個”有序組織實施,重點支持制造業垂直領域分析透徹、企業協同機制創新落地、切入路徑精準持續的商業計劃書方案,不鼓勵服務商同時申報多個集群試點(含牽頭和參與申報)。
19.參與集群試點示范的供應商,根據試點方案論證結果,可納入“廣東省工業互聯網產業生態供給資源池暨上云上平臺供應商”;其產品可納入“廣東省工業企業上云上平臺應用產品目錄,包括訂單集散、產能共享、集中采購、集中運維、透明物流、工業互聯網安全、融合在線數據的創新金融產品、面向企業數字化轉型的技能型復合型人才在線培訓、數字化工業設計、在線檢測認證、在線知識產權與區域品牌運營等新產品目錄。
20.試點示范供應商聯合體在當期服務券發放周期內應服務不少于10家有典型示范牽引作用的集群企業,且聯合體各供應商基于業務互通和應用集成共同服務的企業應不少于3家;同時應提供不低于1家企業作為可供現場觀摩、學習、體驗的典型標桿案例。
21.集群試點企業與供應商簽訂一對多合同、購買多家供應商產品的,其合同可用于申請多張服務券;同時適當提高該試點企業當期獎補上限(不超過100萬)。
22.對于納入集群試點示范的供應商,在供應商額度上予以適當增加;對其試點客戶,在服務券申領和兌現時予以優先保障。
23.納入試點示范的服務券,其申領、兌現、審核等流程及相應截止日期與普通服務券相同。
24.各集群試點的服務券總額根據當年財政預算及各集群試點進展評估情況統籌安排。納入試點示范的服務券不占用地市的服務券額度。省工業和信息化廳根據當期試點示范的申請和完成情況,安排對應的資金一同下達給各地市。
25.集群試點由省工業和信息化廳統一組織評估與現場抽查,并根據試點進展情況不斷優化迭代具體政策措施。
(七)粵東西北區域支持
26. 廣東省工業互聯網“上云上平臺”將面向粵東西北地區開展服務券定向支持工作,具體方案另行通知。
(一)省工業和信息化廳至少提前3天在服務平臺上公布服務券申領和兌現啟動日期;至少提前3天公布當期服務券申領、兌現的截止日期。企業應在截止日期前完成服務券的申領或兌現申請。服務券逾期未申請兌現或者兌現審核未通過則作廢。
(二)對工業企業的申請,地市工業和信息化主管部門應在服務平臺通知的時間內完成審核。對需要修改或補充資料的企業申請,地市工業和信息化主管部門可退回申請,并一次性告知退回理由和需補充完善的資料。對不符合本方案扶持方向和要求的,地市可不通過其申請,并告知理由。
(三)地市工業和信息化主管部門結算清單應按照相關規定予以公示。對公示結果有異議的企業,應在公示期內向地市工業和信息化主管部門提出并提供相關材料。地市工業和信息化主管部門應在財政資金兌付前予以處理和答復。如在財政資金兌付前仍有異議未能處理完成的,可先兌付結算不涉及異議的其他服務券;涉及異議的服務券,根據處理情況不予結算或推遲結算。
(一)省工業和信息化廳建立“廣東省工業互聯網專家委員會”。專家委對省工業和信息化廳負責,對“上云上平臺”相關文件、標準進行審議,為相關審核、抽查、評估等工作提供技術支撐。
(二)服務券獎補采取總額控制、先到先得的方式。按照企業申請的系統日期先后順序進行發放和兌現。當期出現資金缺口未能兌現的服務券,在下個結算期或預算年優先結算。
(三)為保障公平,各地市、各供應商均設置了服務券額度。地市額度依據當地工業總產值和企業數量等因素預先分配,并根據服務券實時申領情況進行動態調整。供應商額度依據服務能力、信用水平等因素預先分配,并根據服務券實時申領情況進行動態調整。
(四)獎勵。
1.對應用服務產品優秀、實施企業數量多、實施效果好的供應商,在下一期服務券發放時優先保障服務券額度。
2.對試點示范任務按時完成、效果良好的供應商,在下一期服務券發放時適當保留其試點示范額度。
3.適時評選“廣東省工業互聯網優秀供應商”,并對其應用產品予以重點推廣。
(五)懲罰。
1.對存在下列行為的供應商或工業企業,取消其享受本政策的權利,并依照有關法律法規處理:
——提供虛假合同、票據等文件資料,以及提供虛假軟件、IP地址等;
——供應商為客戶交付的內容與所申請產品應當具有的功能或合同約定的要求存在明顯差距。
——服務券的合同金額,明顯超出市場合理價格;
2.工業企業累積兩次未兌現服務券的,取消其服務券申領資格。
3.試點示范供應商未完成試點示范任務的,取消其試點示范稱號,及申請試點示范的資格。其客戶已經按合同要求完成“上云上平臺”的,服務券兌現按照普通企業先到先得的原則處理,不再享受優先保障。
(一)省工業和信息化廳負責服務券的政策制定、組織領導、統籌管理,研究確定實施過程中的有關重大事項,聯合有關部門對服務券使用情況進行績效評價和監督檢查等。
省工業和信息化廳委托第三方單位承擔服務券的政策宣傳、應用推廣、統計分析、效果評估和“服務平臺”的運營維護等日常管理工作。
(二)地市工業和信息化主管部門負責本轄區服務券的發放、兌現、監督管理等工作。地市工業和信息化主管部門可根據實際情況委托第三方單位承擔日常管理具體工作。
(三)省工業和信息化廳會同有關部門定期督促檢查服務券的發放、使用情況,聽取意見建議,優化服務流程,提高服務質量。
本方案未盡細節事宜在服務平臺上以通知、指南、說明等形式予以明確。本方案由廣東省工業和信息化廳負責解釋。
附件:廣東省工業企業上云上平臺應用產品目錄(2019版)











